Pengertian dan Fungsi Simbol-Simbol dalam Flowchart yang Wajib Diketahui
Flowchart atau diagram alir adalah alat visual yang digunakan untuk menggambarkan alur kerja, proses, atau langkah-langkah dalam menyelesaikan suatu masalah. Dengan menggunakan simbol-simbol khusus, flowchart membantu memudahkan pemahaman tentang bagaimana sebuah proses berjalan, baik dalam dunia teknologi, bisnis, maupun pendidikan. Setiap simbol dalam flowchart memiliki fungsi tertentu yang menjelaskan langkah-langkah atau keputusan dalam proses tersebut.
Pemahaman tentang fungsi simbol flowchart sangat penting bagi siapa pun yang ingin merancang, menganalisis, atau memperbaiki proses. Baik itu dalam pengembangan software, manajemen proyek, atau sistem bisnis, simbol-simbol flowchart memberikan struktur jelas yang memudahkan komunikasi antar tim dan meminimalkan kesalahan. Artikel ini akan membahas secara lengkap pengertian dan fungsi dari setiap simbol flowchart, serta bagaimana mereka digunakan dalam berbagai situasi.
Apa Itu Flowchart?
Flowchart adalah representasi grafis dari alur proses atau langkah-langkah dalam suatu aktivitas. Alat ini digunakan untuk memvisualisasikan proses secara sistematis dan mudah dipahami. Dalam flowchart, setiap langkah atau tindakan diwakili oleh simbol tertentu, seperti kotak, lingkaran, atau belah ketupat. Simbol-simbol ini dihubungkan dengan garis-garis yang menunjukkan arah alur proses.
Flowchart tidak hanya berguna dalam pengembangan software, tetapi juga dalam berbagai bidang lain seperti bisnis, pendidikan, dan manajemen. Dengan menggunakan flowchart, seseorang dapat merencanakan, menganalisis, dan meningkatkan efisiensi suatu proses. Selain itu, flowchart juga membantu dalam dokumentasi proses, sehingga memudahkan pemahaman dan pelacakan perubahan di masa depan.
Fungsi Simbol-Simbol dalam Flowchart
Setiap simbol dalam flowchart memiliki makna dan fungsi yang berbeda. Berikut penjelasan lengkap tentang fungsi masing-masing simbol:
1. Terminal (Start/End Symbol)
Simbol ini berbentuk oval dan digunakan untuk menunjukkan awal atau akhir dari suatu proses. Terminal merupakan titik awal di mana alur proses dimulai dan titik akhir di mana proses selesai. Contohnya, dalam flowchart penghitungan luas persegi panjang, terminal akan muncul di awal dan akhir alur proses.
2. Input/Output
Simbol input/output berbentuk jajargenjang. Fungsinya adalah untuk menunjukkan proses penerimaan data (input) atau pengeluaran data (output). Misalnya, dalam flowchart perhitungan luas persegi panjang, simbol ini akan muncul saat pengguna memasukkan nilai panjang dan lebar.
3. Proses (Process)
Simbol proses berbentuk persegi panjang. Fungsinya adalah untuk menunjukkan tindakan atau proses yang dilakukan dalam alur kerja. Contohnya, dalam flowchart perhitungan luas persegi panjang, simbol ini akan muncul saat program melakukan perhitungan luas.
4. Preparation (Persiapan)
Simbol preparation berbentuk persegi panjang dengan garis tambahan di atasnya. Fungsinya adalah untuk menyiapkan variabel atau tempat penyimpanan data sebelum proses utama dimulai. Misalnya, dalam flowchart pengujian bilangan genap/ganjil, simbol ini bisa digunakan untuk inisialisasi variabel.
5. Arus Proses (Flow Line)
Simbol arus proses berupa garis lurus yang menghubungkan simbol satu ke simbol lainnya. Fungsinya adalah untuk menunjukkan arah alur proses. Garis ini membantu pembaca memahami urutan langkah-langkah dalam proses.
6. Decision (Keputusan)
Simbol decision berbentuk belah ketupat. Fungsinya adalah untuk menunjukkan titik keputusan dalam alur proses. Biasanya, keputusan ini berupa pertanyaan “Ya” atau “Tidak”. Contohnya, dalam flowchart pengujian bilangan genap/ganjil, simbol ini akan muncul saat program memeriksa apakah bilangan tersebut habis dibagi dua.
7. Connector (Sambungan)
Simbol connector berbentuk lingkaran. Fungsinya adalah untuk menyambungkan alur proses yang terletak pada halaman yang sama. Connector digunakan untuk menghindari garis yang terlalu panjang dan memperjelas alur proses.
8. Offline Connector (Sambungan Antar Halaman)
Simbol offline connector berbentuk lingkaran dengan huruf atau angka di dalamnya. Fungsinya adalah untuk menyambungkan alur proses yang terletak pada halaman yang berbeda. Ini sangat berguna dalam flowchart yang kompleks dan terdiri dari beberapa halaman.
9. Document (Dokumen)
Simbol document berbentuk persegi panjang dengan garis horizontal di bagian atasnya. Fungsinya adalah untuk merepresentasikan dokumen, formulir, atau laporan dalam proses. Contohnya, dalam flowchart administrasi perusahaan, simbol ini bisa digunakan untuk menunjukkan pengajuan dokumen.
10. Delay (Penundaan)
Simbol delay berbentuk persegi panjang dengan garis diagonal di dalamnya. Fungsinya adalah untuk menunjukkan periode penundaan dalam alur proses. Contohnya, dalam flowchart produksi barang, simbol ini bisa digunakan untuk menunjukkan waktu pengeringan bahan baku.
11. Manual Input (Masukan Manual)
Simbol manual input berbentuk jajargenjang dengan garis horizontal di bagian atasnya. Fungsinya adalah untuk menunjukkan masukan yang diberikan secara manual oleh pengguna. Contohnya, dalam flowchart pengambilan data, simbol ini bisa digunakan untuk menunjukkan pengisian formulir.
12. Predefined Process (Proses yang Sudah Ditentukan)
Simbol predefined process berbentuk persegi panjang dengan garis tambahan di sisi kanannya. Fungsinya adalah untuk menunjukkan proses yang sudah ditentukan sebelumnya dan sering digunakan dalam alur proses yang sama. Contohnya, dalam flowchart pengembangan software, simbol ini bisa digunakan untuk menunjukkan proses pengujian yang telah disepakati.
13. Database (Basis Data)
Simbol database berbentuk persegi panjang dengan garis melengkung di bagian bawahnya. Fungsinya adalah untuk menunjukkan penyimpanan data dalam basis data. Contohnya, dalam flowchart sistem informasi, simbol ini bisa digunakan untuk menunjukkan pengambilan data dari database.
14. Manual Operation (Operasi Manual)
Simbol manual operation berbentuk persegi panjang dengan garis vertikal di tengahnya. Fungsinya adalah untuk menunjukkan operasi yang dilakukan secara manual oleh manusia. Contohnya, dalam flowchart pengelolaan inventaris, simbol ini bisa digunakan untuk menunjukkan proses pemeriksaan fisik barang.
15. Merge (Penggabungan)
Simbol merge berbentuk segitiga terbalik. Fungsinya adalah untuk menunjukkan penggabungan dua atau lebih jalur alur proses menjadi satu jalur tunggal. Contohnya, dalam flowchart sistem distribusi, simbol ini bisa digunakan untuk menunjukkan penggabungan data dari beberapa sumber.
16. Alternate Process (Proses Alternatif)
Simbol alternate process berbentuk persegi panjang dengan garis putus-putus di sisi kanannya. Fungsinya adalah untuk menunjukkan proses alternatif jika suatu kondisi tertentu terjadi. Contohnya, dalam flowchart sistem layanan pelanggan, simbol ini bisa digunakan untuk menunjukkan proses penanganan keluhan jika tidak ada petugas yang tersedia.
17. On-page References (Referensi dalam Halaman yang Sama)
Simbol on-page references berbentuk lingkaran dengan angka atau huruf di dalamnya. Fungsinya adalah untuk mereferensikan bagian lain dalam halaman yang sama. Contohnya, dalam flowchart yang kompleks, simbol ini bisa digunakan untuk menghubungkan bagian yang relevan tanpa harus menggambar garis panjang.
Jenis-Jenis Flowchart
Selain simbol-simbol di atas, flowchart juga terbagi menjadi beberapa jenis berdasarkan tujuan dan penggunaannya. Berikut adalah beberapa jenis flowchart yang umum digunakan:
1. Flowchart Sistem
Flowchart sistem digunakan untuk memvisualisasikan alur kerja dalam sistem secara keseluruhan. Jenis ini cocok digunakan dalam tahap analisis kebutuhan dalam pengembangan software.
2. Flowchart Program
Flowchart program digunakan untuk memvisualisasikan alur kerja program secara detail dan terperinci. Jenis ini cocok digunakan dalam tahap pengkodean dalam pengembangan software.
3. Flowchart Prosedur
Flowchart prosedur digunakan untuk memvisualisasikan alur kerja prosedur dalam sebuah program. Jenis ini cocok digunakan dalam tahap pengkodean dalam pengembangan software.
4. Flowchart Data
Flowchart data digunakan untuk memvisualisasikan alur kerja data dalam sebuah program atau sistem. Jenis ini cocok digunakan dalam tahap perancangan dalam pengembangan software.
5. Flowchart Dokumen
Flowchart dokumen digunakan untuk memvisualisasikan alur kerja dokumen dalam sebuah sistem atau program. Jenis ini cocok digunakan dalam tahap dokumentasi dalam pengembangan software.
Contoh Penggunaan Flowchart
Untuk memahami lebih lanjut, berikut adalah contoh penggunaan flowchart dalam dua skenario berbeda:
1. Flowchart Menghitung Luas Persegi Panjang
Flowchart ini dimulai dengan simbol terminal, kemudian simbol input/output untuk memasukkan nilai panjang dan lebar. Selanjutnya, simbol proses digunakan untuk menghitung luas, diikuti oleh simbol input/output lagi untuk menampilkan hasil. Akhirnya, flowchart diakhiri dengan simbol terminal.
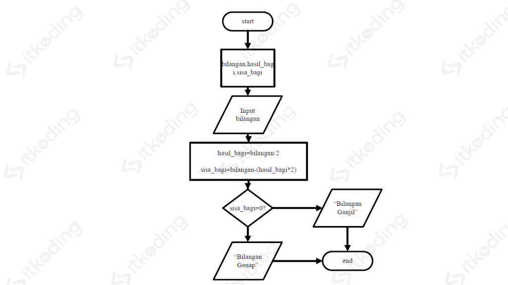
2. Flowchart Status Bilangan Genap atau Ganjil
Flowchart ini menentukan apakah suatu bilangan genap atau ganjil. Pada flowchart ini, simbol decision digunakan untuk memeriksa apakah bilangan tersebut habis dibagi dua. Jika ya, maka bilangan genap; jika tidak, maka bilangan ganjil.
Kesimpulan
Flowchart adalah alat yang sangat penting dalam berbagai bidang, termasuk pengembangan software, bisnis, dan pendidikan. Dengan menggunakan simbol-simbol yang tepat, flowchart membantu memvisualisasikan alur proses secara jelas dan mudah dipahami. Setiap simbol memiliki fungsi spesifik yang menjelaskan langkah-langkah atau keputusan dalam proses tersebut. Dengan memahami fungsi simbol flowchart, seseorang dapat merancang, menganalisis, dan meningkatkan efisiensi proses dengan lebih baik. Oleh karena itu, pemahaman tentang simbol-simbol flowchart sangat penting bagi siapa pun yang ingin memaksimalkan potensi alat ini.


Komentar